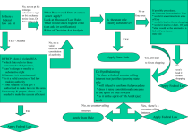
Is there a
federal
law on pt
No, not on pt b/c
enlarges
substantive right
or b/c recharacterize issue, Do
Erie analysis
What Rule would State ct across
street apply?
Look at Choose of Law Rules
What would states highest ct do
(can ask for certification)
Rules of Decision Act Analysis
No or
Gray area
Is the state rule
clearly substantive?
If possibly procedural,
do Outcome Determinative Test
* would it undermine twin aims
of Erie
* would it lead to forum shopping
* would it lead to distr.. Of justic
*what would be the alternative n
fed ct if you ignore
state rule
YES
YES - Hanna
No, not a
valid
exercise of
constitution
al authority
Apply State Rule
If FRCP - does it violate REA
* which lmts rules to those
concerned w/fed practice,
* can’t enlarge or modify a
substantive right
If Statute - is it constitutional
* is it a valid exercise of fed law
making authority
* 10th Amdmt - is fed gov’t
authorized to make laws in this area
* necessary & proper clause - is it
needed to make the system efficient
to forum shopping
No,
Do Byrd balancing
*is there a federal countervailing
interest that justifies ignoring state
rule
* will it lead to uniform fed procedure
* does it raise constitutional concerns
in the spirit of Due Process
* is it in the spirit of 7th Amdt (jury
trial)
No, no countervailing
Yes
interest
Apply State Rule
Apply Federal Law
Yes, will lead
won't
lead 2
forum
shopping
Apply Federal Law
Yes, there’s a
countervailing
interest
Apply Federal Law