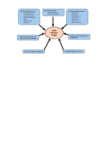
Maternal Health Factors:
Small gestation age
Low frequency of
antenatal care visits
Maternal malnutrition
Parity
Obesity during
pregnancy
Bad Lifestyle habits:
Cigarette smoking
Alcohol consumption
Small
Placental
Weight
Environmental Factors and
Maternal Service Utilisation
Presence of Medical conditions
Sociodemographic Factors:
Maternal age
Residence
Education level
Occupation
Marital status
Income level
Body mass index
Maternal stress and Obstetric
complications
Low Birthweight of Newborn