Uploaded by Sp Banuria

Electronic Circuit Schematic Diagram

advertisement
5
4
CPL
AIN
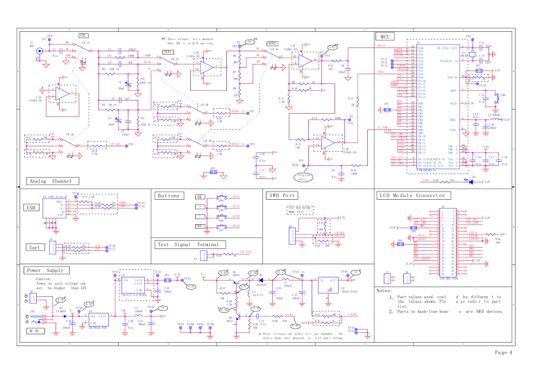
we r e measured
when SW1 is at GN D pos ition.
TP1
J1
BNC
C1
DC
1
AC
3
S W 1A
C2
2
GND 4
0.1u
R2
D
2
U 2A
TL084 /SO
SEN1
R1
100K
10 mV
1
C3
3pF
0. 1V
3
1V
4
1.8M 1%
U 2B
TL084 /SO
S W 2A
2
+
C5
1pF
X2 3
300
X5
2
ADCIN
1.6V
10
VSENSE L2 11
VSENSE L1 12
CP LSEL
13
14
15
V-M ON
16
TES TSIG 17
29
TX1
30
R X1
31
USBDM
32
USBDP
33
S W DIO
34
S W C LK 37
LED
38
V2
10
+
9
-
4
7
TP3
TP 11
TP 12
TP 13
8
R 12
120
C8
TRIG
120pF
R7
AVR9
1K
R 10
3K
AV-
R 11
1 50
AV+
2M 1%
R 20
10K
R5
30pF
6
VSENSE
L1
R 14
5
TP6
CP LSEL
V3
100K
TP4
TL_ P WM
V G EN
LCD _n RD
LCD _n RESET
B TN4
B TN3
B TN2
B TN1
AV+
10K
S W 3B
6
7
R 19
1.5K
R 24
L2
TP8
R 13
120
R 25
1.5K
8
3.3K
VSENSE
DB0
DB1
DB2
DB3
DB4
DB5
DB6
DB7
JP2
TP7
R 22
1.5K
AV+
R 23
8
7
R 15
1K
8
3.3K
C7
120pF
S W 1B
6
5
S W 2B
20 K 1%
5
3.3K
R6
**
AV+
U 2C
TL084 /SO
S W 3A
1
12
+
13
-
14
U 2D
TL084 /SO
AV+
C 10
TLVL
JP3
C 11
C9
0.1u
TP 33
J4 USB _m ini_B
VBUS
DD+
ID
G ND
USB
Bu tt ons
R 31 1.5K
1
2
3
4
5
R 29
R 30
22
22
USBDM
USBDP
+
B TN2
-
Test
TP 16
TP 17
Signal
J6
LCD _n CS
LCD _n WR
IM0
+3.3V
10K
1
2
3
4
Terminal
J2
JP5
S W DIO
S W C LK
LED-K1
LED-K3
IM3
DB0
DB2
DB4
DB6
LCD _n RESET
JP6
R 35
10K
TES TSIG
1
2
R 26
1K
+3 .3V
TP 22
U3
3
JP4
VIN
J9
+
-
1
2
9. 3V
*
1
3
2
+
DC 9V
1
8. 6V
V+
*
TP 23
+
0. 2V
3
8.3V
R 37
*
*
-8 .1V
V+
C 19 +
100uF
TP 20
3
VIN
2
G ND
L3
100uH
+5V
U5
V O UT
LM 78L05 /T92
TP 24
1
C 21
100uF
2
L1
100uH
1N 5819
C 24
-5V
100uF
IN
O UT
AV-
*
U4
79L05 /TO 92
C 25
100uF
5V
* 6. 4V
22pF
JP1
+3.3V
B OO T0
44
nRST
7
VB AT
1
VDDA
9
R 27
D
1K
TP 10
C 14
VSSA
8
VDD _1
VDD _2
VDD _3
24
36
48
VSS _1
VSS _2
VSS _3
23
35
47
S W8
0.1u
+3 .3V
C 15
0.1u
L4 100uH
+3 .3V
+ C 26
100uF
+3.3V
C
C 16
C 17
C 18
0.1u
0.1u
0.1u
D3
R 28
470
Q2
9014
+
T P 27
0.1u
TP 28
TP 29
TP 30
V G EN
2
C 23
R 39 0.1u
10K
R 40
470
0. 8V
value s shown
4
3
+3.3V
R 41
10K
R 42
1K
po we r v ol t ag e dependent . The
were measured at 9.3 V powe r voltage.
J7
J8
1
2
1
2
1
3
5
7
9
11
13
15
17
19
21
23
25
27
29
31
33
35
37
39
+3.3V
the values shown. Ple
list.
2. Parts in dash-line boxe
V-M ON
2
4
6
8
10
12
14
16
18
20
22
24
26
28
30
32
34
36
38
40
LCD _RS
LCD _n RD
+3.3V
B
LED-A
LED-K2
LED-K4
DB1
DB3
DB5
DB7
V+
R 36
180
+3.3V
LCD HEA D ER
Notes:
1. Part values used coul
-1 .4V
* Th es e v ol ta g es are
5
TP 26
3
R 38
1 50
AV+
C 20
V-
1
L2
1m H/1A
*
TP 25
D1
2
*
3. 3V
C 22
100uF
Q1
8550
1
10K
8. 6V
D2
1N 4004
G ND
+3 .3V
LM 1117 -3.3/TO 263
A
J10
V O UT
V O UT
2
4
+
TP 21
+
Supply
Caution:
Power su p ply voltage can
not be higher than 12V.
C 13
J3
R 34
B TN4
J5
Power
Y1
8M HZ
PD 0/O SC _IN 5
PC 13 /TE M PER/R TC
PC 14 /O SC 32_ IN
PC 15 /O SC 32_ O UT
LED
+3 .3V
S W7
R X1
TX1
22pF
6
LC D Mo d ul e Co n ne ct or
B TN3
SEL
1K
1K
PB0
PB1
PB2
PB3
PB4
PB5
PB6
PB7
PB8
PB9
PB 10
PB 11
PB 12
PB 13
PB 14
PB 15
US E SW D D E BUG
MODE ON LY
S W5
R 32
R 33
PD 1/O SC _O UT
S W4
TP 14
TP 15
B
1
2
3
C 12
PA0
PA1
PA2
PA3
PA4
PA5
PA6
PA7
PA8
PA9
PA 10
PA 11
PA 12
PA 13
PA 14
PA 15
S TM 32F103 Cx
0.1u
S W6
Uart
2
3
4
R 16
100K
SW D Po rt
B TN1
OK
Trig g er
Level
AV-
Channel
18
19
20
39
40
41
42
43
45
46
21
22
25
26
27
28
LCD _n CS
LCD _RS
LCD _n WR
AV-
TP5
0.1u
Analog
TP9
U1
120
-
7
X1
AV-
R 21
R 18
-
1
AV+
SEN2
R8
C6
C
6
1
MCU
180
AV-
10K
+
30pF
R4
R 17
5
2
**
AV+
R3
200 K 1%
C4
0V
V1
TP2
220pF
AV+
3
3
** Thes e voltages
d be differen t to
a se refe r to part
s
ar e SM D devices.
TP 31
TP 32
2
1
Pa ge 4
A
Download