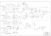
Sensitivity Switch
Main Balanced Input
Tone Control
Aux 2 Balanced Input
Aux 1 Balanced Input
Through Select Switch
Switch Up Connects 1&2, 4&5
Switch Down Connects 2&3, 5&6
Through Balanced Output
JBL Professional
EON 515 Analog
The CGND should be connected to
Earth Ground via the Power Supply
D
I/O_MIXER
June 3, 2008
EON 515 Analog Rev C[1].sch
C
CMouzakis/SPL
1
of
3
JBL Professional
EON 515 Analog
D
DRIVERS_EQ
June 3, 2008
EON 515 Analog Rev C[1].sch
C
CMouzakis/SPL
3
of
3