Uploaded by dapanda.pew

Python Learning Roadmap: From Basics to Frameworks

advertisement
Find the detailed version of this roadmap
Related Roadmaps
along with resources and other roadmaps




Backend Roadmap


Software Design Roadmap
https : // roadmap.sh
Backend roadmap till Language Selection
DevOps Roadmap
Important Note / Click here


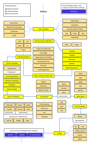
Python
Type Casting, Exceptions
Basic Syntax
Variables and Data Types
Learn the Basics
Functions, Builtin Functions
Conditionals
Lists, Tuples, Sets, Dictionaries
RegEx
Datastructures and Algorithms
Iterators
Decorators
Arrays and Linked Lists
Lambdas
Heaps, Stacks and Queues
Advanced Topics
OOP
Classes
Hash Tables
Inheritance
Modules
Binary Search Trees
Methods, Dunder
Builtin
Recursion
Custom
Sorting Algorithms
Package Managers
PyPI
Django
Pip
Flask
Conda
Pyramid
Learn a Framework
List Comprehensions
Generator Expressions
FastAPI
gevent
Paradigms
aiohttp
Tornado
doctest
Sanic
nose
pytest
unittest / pyUnit
Testing your Apps
For ecosystem and more, check other tracks involving Python
Backend Roadmap
Synchronous
DevOps Roadmap
Asynchronous
Download