CANDIDATE NUMBER: 17140615
Reminder SMS
SMS REMINDER DATABASE
PATIENT
PATIENT
RESPONDS
URL
PATIENT
MEETS
MET CALL
SMS DATABASE
REVIEW DECISION
NOTIFIES
CLINICIAN
CLINICIAN
CONTACTS
PATIENT
PT DETAILS
PT DETAILS
PATIENT RECORDS
CANDIDATE NUMBER: 17140615
QUESTION 4
a) A data breach has occurred which is an example of an availability breach beause patient records are not accessible. It is reportable to
the ICO because an adverse effect occurred (5) and can cause death (5) while the patient’s information could not be accessed.
b) data breach has occurred which is an example of a Confidentiality breach and it poses high risks to rights and freedom of the patients.
This is reportable to the ICO as the likelihood of adverse effect has occurred and the severity may cause potential cause and suffering (4)
c) no data breach has occurred and not reportable
d) a data breach has occurred which is an example of Confidentiality breach. It is an accidental exposure of the patients details but since
the data is shared with “trusted” partners, the breach is not reportable.
e) a data breach has occurred and is an example of Confidentiality breach. This poses a high risk to the individuals’ rights and freedom
because all their data has been shared which will most likely involve special category data that should always be processed in a more
protected way. There should have a lawful basis and separate condition for processing the data. This case is reportable to the ICO.
CANDIDATE NUMBER: 17140615
QUESTION 5
a) There is no doubt that we need technology for the advancement of our healthcare system. Technology can be used to prevent people’s
health and social needs from escalating using apps for monitoring and virtual consultations. By having the means to get care through
technology such as apps, care for the patients is much more accessible at an earlier stage that can prevent their needs from escalating.
By having Virtual wards, care can be more personalised because it gives the patients capability to be at home where they feel more
safe, and eliminate the need to have long hospital admissions. Thus, also lessen their risks to hospital acquired infections. Through
Electronic Patient Records, care can be personalised and improved by having an Integrated Care System where patient data is available
in different departments of health and social care. Because the patient records are more accessible, readable and up to date, the
treatment delivered to the patient can be more unique and specific to their needs. In terms of people providing the service, there is a
better and more efficient way to communicate and share data using technology. This is also shown in ePrescribing, where workload
towards clinicians are lessened by having automated repeat prescriptions. By improving the experience of people providing service in an
NHS Trust, it will ultimately transform performance. With the change of having core digital capabilities, different approaches to care will
be delivered and therefore transform patient and staff experience.
b) The purchase for an EPR is aligned to the Plan or Digital Health and Social Care. Having an EPR would mean that there is much less
reliance on paper files to record patient data. Thus, sharing, readability and accessibility of patient records is much more efficient and
can improve both the experience of staff and patient. By having up to date electronic records that can be integrated in different
departments of health and social care, service to the patients can be more personalised. Not only when a patient is admitted to a
hospital, but to a wider scale. Such as outside of NHS trusts and towards social care. Also, patients can have more autonomy and power
over their care with the access of their records. Although, purchasing an EPR is one big aspect in fulfilling the goals of the policy but
there is also still a lot of other factors to be considered in order to truly achieve those goals.
CANDIDATE NUMBER: 17140615
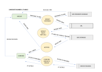
QUESTION 1
1. Diagram 1 has a clear distinction on what are the entities and their relationship to each other. Relationships are shown in a diamond
between 2 entities in diagram 1. While in Diagram 2 the entity is not related to anything but itself.
2. Diagram 1 clearly shows the entities and its attributes that describe the entity below the entity name. Diagram 2 has attributes shown in
a relationship in a diamond.
3. Diagram 2 does not show the criteria to be met while diagram 1 clearly shows the criteria to be met as another entity. Diagram 1 shows
criteria by having an entity for “family member” and “ diagnosis”
4. Diagram 1 shows the relationship between the Patient entity and Referral entity while Diagram 2 does not. By showing the relationship
between the two entities, the person using the database can be prompted that a referral can be made
5. Diagram 1 shows that the patient can both have a diagnosis of cancer and be related to a family member with cancer. This is shown
through having a “Diagnosis” entity that has a relationship to the person.