Uploaded by Shahrul

Flowchart for Arithmetic Operations

advertisement
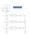
start
This flowchart is for main function
C
Read a, b
Read mypilihan
If
mypilihan
==A ||a
yes
add (a,b,c)
Display c
sub (a,b,c)
Display c
no
If
mypilihan
==B ||b
yes
no
If
mypilihan
==C ||c
A
yes
div (a,b,c)
Display c
B
A
This flowchart is continue from
main function
If
mypilihan
==D ||d
B
yes
mul (a,b,c)
Display c
no
Display error
REPEAT==
1
no
end
yes
C
This flowchart is for sub function
Add (a,b,c)
Sub(a,b,c)
div (a,b,c)
mul (a,b,c)
c=a+b
c=a-b
c=a/b
c=a*b
return c
return c
return c
return c
Download