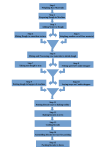
Step 1
Weighing Raw Materials
Step 2
Preparing Dough in Machine
Step 3
Adding Water to Dough
Step 4
Mixing Dough to smoothen texture
Step 5
Weighing another set of Raw material
Step 6
Mixing and Processing raw materials in initial dough
Step 7
Taking out dough in tray
Step 8
Setting speed of Cookie dropper
Step 9
Putting dough in hopper of machine
Step 10
Laying trays on Cookie dropper
Step 11
Putting biscuit trays in baking trolley
Step 12
Baking biscuits in oven
Step 13
Cooling biscuits
Step 14
Assembling biscuits in trays for packing
Step 15
Packing biscuits in boxes